联系人:刘经理
销售电话:15863691020
销售QQ:2538305187@qq.com
公司地址:山东省潍坊市高新区光电路155号光电产业加速器(一期)
15863691020
PRODUCT CENTER
联系人:刘经理
销售电话:15863691020
销售QQ:2538305187@qq.com
公司地址:山东省潍坊市高新区光电路155号光电产业加速器(一期)





【产品简介】1.cems烟气监测系统项目介绍根据贵方提出的测量需求,天仪环境科技所推出的cems烟气监测系统可以连续监测SO2、NOX、02(标准、湿基、干基和折算)、颗粒物浓度、烟气温度、压···
1.cems烟气监测系统项目介绍
根据贵方提出的测量需求,天仪环境科技所推出的cems烟气监测系统可以连续监测SO2、NOX、02(标准、湿基、干基和折算)、颗粒物浓度、烟气温度、压力、流速等多项相关参数,并统计排放率、排放总量等。从而对测量到的数据进行有效管理。
cems烟气监测系统由气态污染物(SO2、NOX、02等)监测、颗粒物监测、烟气参数(温度、压力、流速等)监测及数据采集与处理4个必选子系统组成。
气态污染物监测采用抽取式冷凝法,其原理是利用紫外差分法测量烟气中的SO2、NOX含量,通过电化学法测量湿氧含量,然后通过干湿转化计算出SO2、NOX、02的干烟气浓度。
颗粒物监测采用抽激光后散射法,烟气的温度采用温度传感器测量,烟气压力采用压力传感器测量,烟气流速采用皮托管测量;将所有的测量信号送入数据采集与处理系统。
输出处理系统具有现场数据实时传送、远程故障诊断、报表统计和图形数据分析等功能,实现了工作现场的无人值守。整套系统结构简单,动态范围广,实时性强,组网灵活,运行成本低,同时系统采用模块化结构,组合方便,并且能够完全满足与企业内部的DCS系统和环保部门的数据系统通讯的要求。
000011项目执行标准
本系统的设计、制造、验收规范主要按下列标准和技术规范进行:
u GB3095-1996《大气环境质量标准》
u GB13223-2003《火电厂大气污染物排放标准》
u GB18485-2007《生活垃圾焚烧污染物控制标准》
u HJ/T75-2007《火电厂烟气排放连续监测技术规范》
u CJJ90—2002《城市生活垃圾焚烧工程技术规范》
u CJ/T118—2002《城市生活垃圾焚烧炉技术规范》
u HJ/T76-2007《固定污染源排放烟气连续监测系统技术要求及检测方法》
u GB16297-1996《大气污染物综合排放标准》
u GB/T16157-1996《固体污染源排气中颗粒物测定与气态污染物采样方法》
u GB9078-1996《工业炉窑大气污染物综合排放标准》
u GB 3095-1996《环境空气质量标准》
u GB12519-1990《分析仪器通用技术条件》
000012项目方案
000012.1测量项目
ØSO2、NOX、O2、烟尘、温度、压力、流速
000012.2测量方法
Ø烟气采样方法:抽取式冷凝法
ØSO2、NOX监测方法:差分光学吸收光谱法
ØO2监测方法:电化学法
Ø烟尘测量方法:激光后散射法
Ø温度测量方法:温度传感器
Ø湿度测量方法:湿度传感器
Ø压力测量方法:压力传感器
Ø流速流量测量方法:差压法(皮托管)
2.cems烟气监测系统系统总则
本系统设备的功能设计、结构、性能、安装和试验等方面的技术要求,均符合国家有关环境保护标准要求,满足中华人民共和国环境保护行业(HJ/T75-2007、HJ/T76-2007)标准要求。
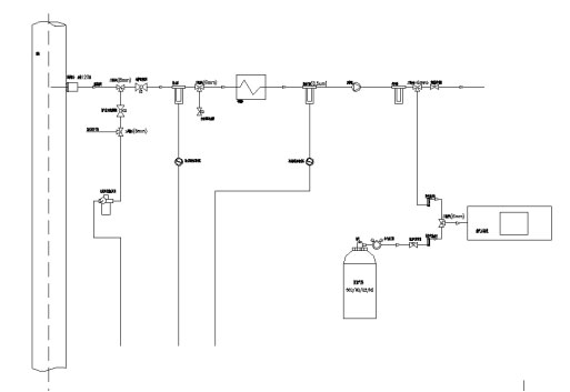
本公司的CEMS系统由气态污染物监测子系统、颗粒物监测子系统、烟气参数监测子系统及数据采集与处理子系统组成,其中气态污染物监测子系统和数据采集与处理子系统安装在标准19英寸机柜内。系统组成如下图:

图一、CEMS系统组成图
Ø气态污染物监测子系统:由取样单元、预处理单元和分析单元等组成。
Ø颗粒物监测子系统:采用激光后散射法烟尘监测仪。
Ø烟气参数监测子系统:采用皮托管测流速,压力传感器测压力,温度传感器测温度,烟气湿度采用高温电容湿度传感器测量。
Ø数据采集与处理子系统:由数据采集器、工控机、显示器和系统软件等组成。
根据客户需求不同对上述子系统进行裁剪。

图二、CEMS系统安装示意图
3.cems烟气监测系统系统组成
3.1气态污染物监测
3.1.1取样和预处理单元
样气在取样泵的抽力下由取样探头取出。样气中的绝大部分颗粒物被取样探头中的过滤器滤除,滤除后由伴热管线输送到制冷系统冷凝除水,送至分析单元进行分析。冷凝下来的水经排水系统排掉。由控制单元实现反吹、标定、制冷温度报警提示等功能,并显示系统的各种工作状态。

预处理系统中采用一级快速冷凝除水,确保气体组分不变。采用二级精细过滤,确保气体测量室不被污染,从而提高分析仪的使用寿命。下图即为气态污染物监测系统流程图。
3.1.2气体分析仪
仪器:紫外光谱气体分析仪
型号:TY-UVA-100
测量原理:差分光学吸收光谱技术(DOAS)
测量原理
紫外光谱气体分析仪是基于多通道光谱分析技术(OMA)和差分光学吸收光谱技术(DOAS)的气体分析仪器。光源发出的光束汇聚进入光纤,通过光纤传输到气体室,穿过气体室时被待测气体吸收后,由光纤传输到光谱仪,在光谱仪内部经过光栅分光,由阵列传感器将分光后的光信号转换为电信号,获得气体的连续吸收光谱信息。仪器根据此光谱信息采用差分吸收光谱算法(DOAS)及偏最小二乘算法(PLS)处理,得到被测气体的浓度。
Ø多波段光谱分析技术(OMA)
由于各种气体分子在不同波段对光波有不同的吸收,通过对气体吸收后的连续光谱的分析,实现了多种气体的同时测量。

紫外光谱气体分析仪采用紫外波段的光源和传感器,用来测量在紫外波段对光波有吸收的气体的浓度,比如SO2、NO、NO2等气体。
Ø差分光学吸收光谱技术(DOAS)
DOAS的核心思想是将气体的吸收光谱分解为快变和缓变两个部分。快变部分与气体分子的结构和所组成的元素有关,是气体分子吸收光谱的特征部分;缓变部分与烟尘、水汽、背景气体的干扰,以及测量系统的变化等因素有关,是干扰部分。DOAS采用快变部分计算被测气体的浓度,测量结果不受干扰,准确性高。

紫外光谱气体分析仪采用独特的DOAS算法和PLS算法相结合的处理方式,消除了烟尘、水汽、背景气体的干扰,同时也消除了测量系统波动对测量结果的影响,保证了测量的准确性和稳定性。
技术指标
SO2:0~100~1000ppm(可根据买方需求定制)
NO:0~100~1000ppm(可根据买方需求定制)
精确度:≤±2%
线性误差:≤±2%F.S.
零点漂移:≤±2%F.S./7D
量程漂移:≤±2%F.S./7D
响应时间:≤30s
其他
O2测量电化学,0~25%,≤±2%F.S.
电源:220VAC,50Hz
环境温度限制:-10~40℃
通讯接口:1路RS232;1路RS485/RS232
数字接口:4路继电器输出,2路二进制输入
模拟接口:5路4~20mA输出,2路4~20mA输入
仪表特点
Ø可靠性高
采用寿命达10年的脉冲氙灯作光源,采用固化光谱仪,无运动部件,可靠性高。
Ø组合式气体室设计
组合式气体室设计使得光谱调节简便,提高光谱强度。
Ø测量精度高、稳定性好
采用DOAS(差分光学吸收光谱)算法,测量结果不受烟尘、水分等因素干扰,测量准确度高;同时DOAS算法也消除了由仪器老化引起的误差,测量稳定性好。
Ø高度智能化、数字化
内置多块高性能处理器,处理器间采用高速数据总线通讯技术,各模块具备强大的数字化配置和检测功能;操作简单、使用方便。
Ø丰富的用户接口
提供丰富接口,可方便集成到各类控制和监测系统。可通过RS485和RS232等通信方式组建无线或有线网络,为仪器的日常操作、维护和管理提供便利。
Ø与常见分析仪的对比
类别 | TY-UVA-100 | 非分光红外(NDIR) |
光谱范围 | 全息光栅分光,二极管阵列检测器,完整的连续吸收光谱 | 非分光,带通滤光片,测量特征波长处吸收 |
波长分辨率 | 高,0.6nm | 低,20-30nm |
线性响应 | 高波长分辨率保证线性响应 | 较大的滤光片通带宽度导致对气体浓度非线性响应 |
测量动态范围 | 大,适合脱硫前后同时测量 | 小 |
烟气湿度影响 | 不受烟气湿度的影响 | 湿度和滤光器件影响标定结果 |
标定周期 | 宽连续光谱、高波长分辨率,标定周期长 | 标定周期短 |
抗干扰能力 | 很强,宽连续光谱和高波长分辨率消除了颗粒物、水分、背景气体的干扰 | 弱,特别容易受水分干扰 |
可靠性 | 内部无任何移动部件,可靠性好 | 有斩波器等移动部件,影响运行可靠性 |
3.1.3分析系统
分析系统由:
Ø取样单元(探头、过滤器、温控器);
TY-CEMS-A系统的采样单元主要由采样探头和伴热管线组成。按照国家规范将采样探头安装在烟道(或烟囱)的适当位置,采集烟道中的气体,并通过伴热管道将气体运送到位于机柜内部的加热盒中。为保证测量结果的准确,采样探头和伴热管线都采用电伴热的方式,可以将气体保持在设定的温度,以防止气体中水分凝结,伴热管线长度可根据买方实际需要来定制。
Ø预处理单元(取样泵、除湿、细过滤、排水等);
烟气经过高温采样探头和伴热管到达预处理系统,预处理系统经过采样球阀切换进入冷凝器进行汽水分离,冷凝水通过蠕动泵及时排出,经过冷凝器的冷凝除水,在经过三级精细过滤器进行除尘过滤,处理过的洁净的无尘无水的样气进入烟气分析仪进行分析测量。
Ø分析单元(SO2、NO、NO2、O2);
Ø信号输出(SO2、NO、NO2、O2浓度、量程转换、标定状态、故障状态等);
Ø其它(气路、电路等);
Ø分析仪器柜:2000×700×800MM(高*深*宽)。
3.2颗粒物监测
仪器:烟(粉)尘测量仪
型号:LSS2004
测量原理:激光后散射法
技术参数表:
工作原理 | 激光前向散射测量原理 |
测定对象 | 工业废气、烟尘 |
机械特性 | 主机外壳:全金属外壳 |
主机尺寸:1670×750×600 mm (H×W×D) | |
重量:约120Kg | |
防护等级:系统IP55,电子部件IP65 | |
光学特性 | 工作波长(650±20)nm |
测量性能 | 测量范围:双量程自动切换,最小(0-5)mg/m3最大(0-200)mg/m3 |
零点漂移:±2%F.S./24h 量程漂移:±2%F.S./24h | |
示值误差:±2%F.S. | |
检出限:0.01mg/m³ 烟道直径:(0.3~20)米 | |
测量条件 | 烟道流速:(0~30)m/s; 烟道压力:-5Kpa~5Kpa 烟气温度:最大300℃ 烟气湿度:30mg/m3 防堵反吹:自动,反吹时间间隔可设置 |
主机供电要求 | 电压220VAC,功率3KW |
工作环境 | 工作温度:-20℃~+50℃ |
接口特性 | 模拟输出:(4~20)mA |
数字接口:RS485 |
执行标准:HJ/T 76-2007固定污染源排放烟气连续监测系统技术要求及检测方法.
产品性能特点:
采用同点测速、采样一体化探头,支持精确的等速采样。
支持四参数同时输出:烟道温度、烟道压力、烟道流速、烟道浓度。
仪器采用多种先进技术。包括:相关噪声对消技术、激光发射功率稳定技术、极低噪声TIA、干扰控制与信号完整性设计、抗恶劣环境设计技术,提供快速、可靠和准确的定量烟尘排放数据。
3.3烟气参数监测
3.3.1温压流一体化探头(温度、压力、流速)
温压流一体化探头测量装置的结构主要包括微差压变送器、静压传感器、热电阻(或热电偶)、皮托管、反吹电磁阀、温度压力补偿等。其测量原理是:一次取压元件采用传统的皮托管测量方式,在正确安装后,皮托管的全压、背压取压管将检测到的动压与静压分别传递到差压变送器,差压变送器将动压与静压之差转换为4~20mA开方比例电流传送给配电箱数据采集模块,CEMS机柜内的计算机进行数据处理。
皮托管内外表面均做了特殊处理,可有效避免烟气腐蚀并减少粉尘粘附。反吹电磁阀主要用于脏污气体(如锅炉排放的烟气)测量时的系统反吹:当探头检测孔粘附﹑积淀灰尘污物时,电磁阀定时或按预定程序开启,将压缩空气同时接入两个取压管进行吹除作业,正常测量时电磁阀则处于关断状态。
技术特点
l可实时测量烟气的温度、压力、流速,通过3路模拟信号两线制4~20mA输出。
l自动定时对皮托管的动压和静压端进行反吹。
l测量精度高、可靠性好、可长期连续工作。
l安装和接线方便、维护量低。
技术指标
Ø量程:线性输出0-40m/s,有效测量范围:5~30 m/s;
Ø输出信号:4~20mA两线制;
Ø测量精度:±2%F.S.;
Ø校验频率:12个月;
Ø响应时间:<1s;
Ø差压(温度、压力)变送器电源:24VDC,两线制;
Ø差压变送器过压极限:4.0MPa;
Ø皮托管材质:304、316L不锈钢;
Ø常闭反吹电磁阀电源:220VAC,50Hz;
Ø皮托管插入长度:500~2000mm可选;
Ø压力变送器量程:-10~10kPa;
Ø温度变送器量程:0~300℃;
Ø介质温度范围:-40~500℃;
Ø环境温度:-40~85℃;
Ø贮存温度:0~50℃;
Ø贮存湿度:0~85%RH。
Ø安装法兰:DN50;
Ø材质:SUS316L
选择安装位置
温压流一体化探头的安装位置要尽量选择烟气流速稳定均匀的直管段。具体可参考HJ/T 75-2001《火电厂烟气排放连续监测技术规范》或者HJ/T 76-2001《固定污染源排放烟气连续监测系统技术要求及检测方法》中的相关要求。
对接法兰焊接和预埋
温压流一体化探头的安装前必须在所选择的烟道开孔位置预埋或焊接DN50对接法兰管,法兰在安装时一定要注意安装方向(如下图所示),法兰和烟道要保证有100mm的扳手空间。法兰尺寸见下图,法兰焊接时要注意法兰的方向,如下图所示。

仪器安装
现场安装是根据烟气气流的方面,使皮托管动压端口(H口)方向正对气流方向,静压端口(L口)背对气流方向,然后将仪器和安装好的法兰对接,用螺丝和螺母紧固即可。
皮托管口分别定义为:正向气流方向为正压口,背向气流方向为静压口,分别插入动压口(H)、静压口(L)的快插接头中。
气路连接
温压流底部有一个8mm的快插接头,它用于连接外部吹扫气源的,反吹气必须无油无尘,压力0.4~0.7MPa。
接入的220VAC电源线和信号线缆均采用压线端子,3路4~20mA信号线均采用屏蔽线与配电箱连接。
维护周期
建议用户在系统安装后3天第一次检查仪器,而后15天再次检查,如无问题,则可以3个月为间隔检查。
皮托管反吹压力0.2-0.7MPa,反吹时间根据工况烟尘浓度、温度、水份等调整,一般每12小时反吹一次,反吹时间1-3分钟。
维护内容
检查仪器供电和仪表气源是否正常,观察上位机显示的烟气温度、压力、流速等是否在合理范围之内,可根据现场环境和机组运行情况进行简单判断。
3.3.2湿度测量(选配)
仪器:烟气水分仪
仪器型号:HF-SD-100
测量原理:高温电容湿度传感器
测量范围:0~100%(可根据买方需求定制)
测量精度:±2%
输入电压:220VAC
输出电流:4~20mA
3.4数据采集与处理
Ø数据采集器(选配)
模拟输入:8个输入通道
输出:模拟输出8通道或者GPRS
Ø一体化工控机
windows XP操作系统,6个232窜口,提供数采仪数据上传232接口
Ø分路器(选配)
预留一路4-20mA,可以向企业DCS上传数据
Ø系统软件:污染源在线监控管理系统HFMonitor1.0
该系统是根据国家、地方大气污染物排放标准,落实政府关于控制大气污染,改善空气质量的决定,实施大气固定污染源排放在线连续监测,为排污申报、总量控制、排污收费提供及时、有效的数据需要研制而成,可以用于个体污染源排放连续监测系统,也可广泛适用于各级环境监测站和大中型企业进行空气质量的监测评价和空气质量日报。
Ø特点:
²具有完整的数据采集、处理和传输功能。支持局域网分布操作。
²系统实时工作。实时数据采集迅速、稳定,传输速度快。可通过远程通讯迅速及时地掌握空气污染的实时状况;具有较高的时间分辨率。
²系统具有定时自动校准、自动诊断和自动报警功能;在严格的质量控制程序下运行,所得数据具有较好的可比性和可追溯性。
²系统长期连续的运行,不但可获得大量数据,从容适应对各类污染源的监测要求,全面反应污染源排放和治理设施运行的真实情况,而且可得出污染变化规律,为污染预测预报、环境评价提供详实可靠的技术依据。
²系统根据不同的情况,提供了良好的参数修改功能,可帮助系统管理员和维修人员对各种测量仪器和传感器的工作状态进行诊断。
²系统提供实时数据显示和实时曲线,能自动生成各种报表。
4.cems烟气监测系统系统特点
Ø核心仪表采用紫外光谱分析法测量烟气,测量精度高、可靠性好,受粉尘水分影响小,维护成本低。
Ø高温取样及高温伴热(120℃~180℃)传输、去尘、防结露。
Ø预处理系统中采用快速冷凝快速除水,确保气体组分不变。直接测量烟气干基值,符合国标要求。
Ø系统机柜可全面打开,极大提高系统维护的方便性。
Ø系统控制
²采用PLC可进行校准和系统吹扫,取样器温度、伴热管温度、冷凝器温度均参与系统控制,确保系统处于最佳运行状态。
²系统也可使用各种快捷方式进行校准和系统吹扫等,为操作者提供方便。快捷方法降低了对操作人员的要求。
²系统控制同时将系统中的各种状态在线显示,以便实时掌握系统的运行状况。
5.cems烟气监测系统工程安装
5.1需方要提供的公用条件
Ø供电:220VAC、50Hz,2kW,不包括加热管线和空调。加热管线60W/m,空调(如果需要)1000W。
Ø仪表空气:0.4~0.7MPa,洁净无油压缩空气,露点-30℃。
Ø安装时使用的主要工具:
²开孔钻及配用工具、水管等;钻头直径:60mm、75mm、100mm。(砖烟道用)
²冲击钻;钻头直径10mm。
²常用工具;
Ø安装材料:
²普通膨胀螺栓(金属):M8mm;
²管卡膨胀螺栓(金属):8mm;固定管子尺寸:20mm、50mm。
²普通膨胀螺栓(塑料):6mm、8mm;
²电缆护线管及其它常用材料。
5.2基本运行成本
1 | 分析仪电耗 | 220VAC | 100W |
2 | 测尘仪电耗 | 24VDC | 3W |
3 | 温压流一体化电耗 | 24VDC | 5W |
4 | 伴热管电耗 | 220VAC | 60W/M |
5 | 吹扫电耗 | 220VAC | 100W |
6 | 数据采集和处理系统电耗 | 24VDC | 500W |
7 | 其它电耗 | 220VAC | 500W |
8 | 合计电耗 | 由伴热管长度决定 |
5.3设计分工
由需方提供取样点环境参数,包括取样点温度、含尘量、烟气含量等设计数据以及烟道直径、壁厚、离地面高度、烟道结构材料、环境年平均气温、最高最低气温、大气压等,根据现场数据,由供方选型,设计最佳方案满足使用要求,供货方提出施工方案作为设计参考。
5.4系统安装与实施
5.4.1开孔位置
取样点的位置一般选在烟气进入烟筒之前砖或钢结构的水平烟道中心线上;也可以安装在烟囱上,最好结合项目需求,由专业人员指定安装位置,以满足需要。
开孔位置示意图见附录一
5.4.2安装平台
安装平台的防护栏高度为1.2m,平台的底面应使用防滑钢板;在平台的底部,沿着护栏的周边焊接一条150mm宽的钢板,以防止安装件掉下平台。
平台的底面距离烟道中心的距离为1.4m,防护栏高度为1.2m;平台使用钢架结构支撑,并与烟道固定;在平台一侧建造上下平台用的梯子。
平台示意图见附录二
5.4.3仪器间要求
Ø位置:尽量靠近烟道上的测量位置(可以考虑在烟道的下面)。
Ø建筑尺寸:仪器间的使用面积应不小于6m2(单套系统)。室内净高不小于2.6m。
Ø室内环境要求:温度10~35℃间、相对湿度80%以下、通风、无震动、无强磁场干扰。
Ø电源:电源线通过缆沟进入仪器机柜下面。仪器与墙壁之间的距离不小于500mm。
分析小屋示意图见附件三
5.5开孔及法兰焊接
Ø取样探头开孔尺寸:Ø60mm;
取样探头预埋法兰见附件四
Ø皮托管流速仪测定孔:Ø60 mm;
取样探头预埋法兰见附件四
Ø粉尘仪取样孔:Ø75mm;
粉尘仪预埋法兰见附件五
Ø参比孔:(参比孔为预留环保数据比对用,企业需自行提供,一般在DN80~DN120之间即可)
参比孔预埋法兰见附件六
注:烟道上的开孔间距应大于500mm;若是砖烟道建议预埋钢管然后与法兰焊接。
在仪表间内放置仪器位置的正上方,距离地面高度的2.5m处,为样气管路及排气管开孔,开孔尺寸为φ60~80mm,开孔数量2个。
5.5电源线及信号线的布置:
需方提供:工作平台上应有220VAC,50Hz的电源,功率大约为2000W;电源线布置到气体取样孔的正下方0.5米处(进入到供方提供的电源箱内);另外,自仪表小屋的分析机柜到电源箱之间铺设信号线电缆。
系统走线及布局示意图见附件七
5.6气体取样管的布置与固定
Ø仪器室上方的取样管路可以直接固定在墙壁和平台支撑柱上,最后进入到仪器室内。自取样探头开始,取样管应以不小于1%的坡度向下倾斜至仪器室;
Ø或将取样管固定在钢缆绳上,钢缆绳与烟道及烟筒墙壁固定(同样需要倾斜)。但是必须保证在任何时候,取样管与墙壁之间也不会发生刮蹭。
5.7现场安装指导、调试和验收
在现场技术服务人员的指导下,根据我方提供的技术资料、检验标准、图纸及说明书对本项目设备进行安装、调试。安装、调试过程安排如下:
序号 | 工 作 内 容 | 负责人 | 时间节点 | |
1 | 设备验收 | 买方 | 半天 | |
2 | 进厂准备(施工许可、场地安排和安全交底等) | 买方 | 半天 | |
3 | 工程准备工作 | 直梯或者折梯 | 买方 | 三天 |
桥架或者管线 | ||||
4 | 设备安装 | 买方(卖方配合) | 二天 | |
5 | 布线 | 买方(买方配合) | 一天 | |
6 | 调试 | 买方(卖方配合) | 二天 | |
7 | 联动 | 买方(卖方配合) | 一天 | |
8 | 试运行 | 买方(卖方配合) | 待定 | |
9 | 验收 | 买方和卖方 | 待定 | |
10 | 交接 | 买方和卖方 | 一天 | |
合同设备安装完毕后,我方派人指导调试,并尽快解决调试中出现的设备问题。性能验收在全部设备安装调试完成后进行,这项验收买、卖双方参加,验收完毕各项性能达到指标后,买方签署本项目设备验收证书。
培训计划
序号 | 培训内容 | 计划人天数 | 培训教师构成 | 地点 | 备注 | |
职称 | 人数 | |||||
1 | CEMS设备知识 | 2人2天 | 工程师 | 1~2 | 现场 | |
2 | CEMS设备安装、调试、 运行、维护及检修 | 2人2天 | 工程师 | 1~2 | 现场 | |
培训的时间、人数、地点等具体内容同供需双方商定。
6.质量保证和售后服务
(1)我公司对整个系统提供十二个月的质量保证期,在质保期内公司定期对系统进行免费维护,免费更换备件。若系统出现故障,我方将在24小时内响应,如有必要,技术工程师48小时内到达现场。
(2)质保期满后,我公司将提供终身有偿维修保养服务,提供最优惠的备品备件价格。
(3)免费升级系统软件。
(4)对厂方人员进行免费培训。












微气象仪是专门用于测量微小尺度范围内气象要素的仪器,致力于捕捉特定局部环境中的精确气候条件。
土壤墒情监测站是现代农业生产的关键设施,它通过自动化方式实时获取土壤水分信息,为农业灌溉和水资源管理···
手持气象站正逐渐走进户外工作与日常生活的视野。这种便携设备将传统气象观测的复杂系统浓缩于掌心大小,通···
农业四情监测指对墒情、苗情、虫情、灾情的综合监测。这一体系依托智能设备实现数据采集,已成为精准农业的···
